2026年1月26日,哥本哈根大学Andrew R. Williams 团队在《Microbiome》期刊上发表了题为《Dietary fibre promotes chronic gut parasite infection via direct and time-dependent modulation of innate immunity》的研究性论文(一区,IF:12.7)。

该研究挑战了“膳食纤维有益无害”的固有观念,揭示了其在特定病原体感染背景下的复杂性。虽然菊粉在无菌小鼠中仍能促进感染,暗示了其直接免疫调节作用,但其具体分子机制,例如是否通过特定模式识别受体激活免疫,仍有待阐明。百迈客生物为该研究提供了转录组测序服务。
研究背景
膳食纤维是肠道菌群的重要调节因子,与代谢健康、免疫稳态密切相关。可发酵纤维如菊粉被广泛用作益生元补充剂,以期恢复肠道稳态、改善代谢疾病。然而,近年来研究发现,菊粉在某些情况下也会加剧疾病,如结肠炎、肝癌,甚至加重肠易激综合征患者的症状。
毛首鞭形线虫感染全球超过4亿人,主要流行于卫生条件较差的地区,可导致生长发育迟缓、营养不良及慢性肠道疾病。其小鼠等效模型——鼠鞭虫是研究肠道寄生虫免疫的理想体系。抗鞭虫免疫依赖于2型免疫应答,而1型炎症偏斜则导致慢性感染。
研究团队前期发现,在纯化饲料中添加10%菊粉可显著增加鼠鞭虫荷尔蒙,伴随1型炎症偏斜【J Immunol 2020】。传统观点认为,可发酵纤维的免疫调节作用主要通过改变菌群组成及代谢产物(如短链脂肪酸)实现。然而,菊粉是否通过菌群依赖或非依赖途径影响抗寄生虫免疫,机制尚不明确。
研究结果
♦ 菊粉抑制肠上皮抗微生物肽应答
根据转录组筛选及qPCR进一步检测结果发现感染后第3天,正常饲料小鼠肠上皮显著上调α-防御素、Ang4、Retnlb等抗微生物效应分子;而菊粉喂养小鼠中,这些关键分子的诱导被完全阻断,表明菊粉导致上皮先天应答缺陷。

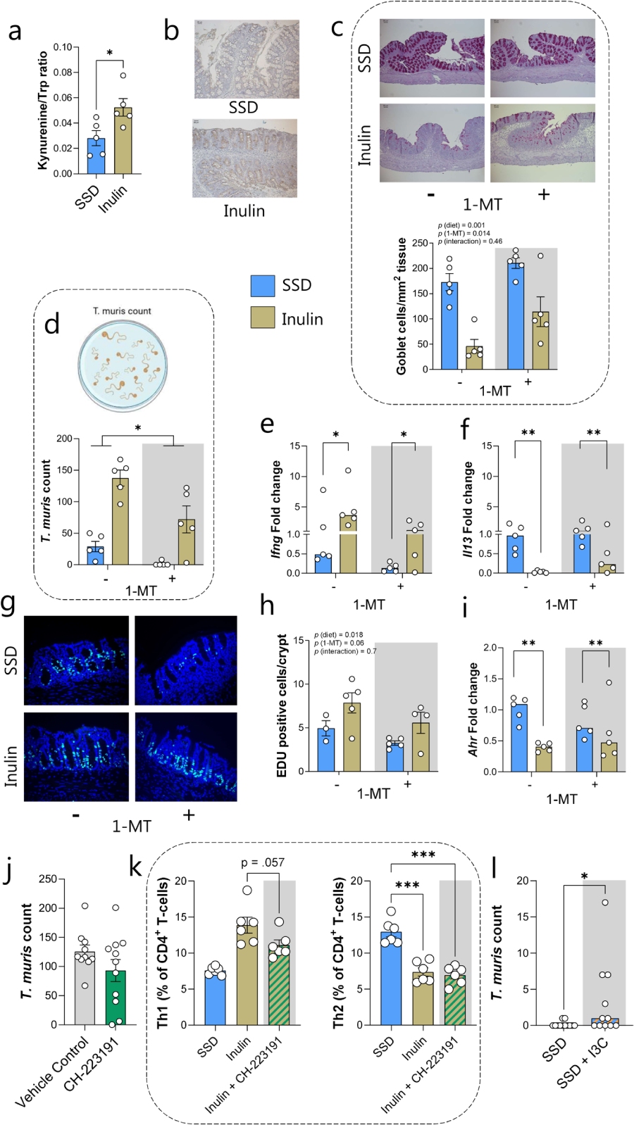
♦ 色氨酸代谢-AhR轴部分介导易感性
菊粉感染小鼠血清犬尿氨酸/色氨酸比值升高,结肠IDO1表达增强。IDO1抑制剂1-MT部分恢复杯状细胞增生、降低虫荷。在正常饲料中添加AhR激动剂前体I3C,可显著增加虫荷,提示AhR激活参与菊粉效应。

♦ IL-27与IL-18是核心驱动因子
对感染早期中和关键细胞因子发现:抗IL-27抗体几乎完全恢复虫体清除能力;抗IL-18抗体显著降低;虫荷抗IL-6无效。表明IL-27和IL-18通过促进1型炎症及色氨酸分解代谢,抑制保护性2型免疫。

♦ 菌群非依赖:粪菌移植与抗生素耗竭实证
- 将菊粉小鼠菌群移植至正常小鼠→受体仍保持抗性;
- 将感染菊粉小鼠菌群“实时”移植至同步感染正常小鼠→受体仍完全抵抗;
- 广谱抗生素耗竭菌群后→菊粉小鼠虫荷仍居高不下16S测序显示菌群结构剧烈改变,但虫荷差异依然存在,证实菊粉效应不依赖于菌群。

♦ 关键时间窗口:感染后7-14天决定命运
与饮食切换实验表明:第7天从菊粉切回正常饲料→虫体被清除;
第7天从正常饲料切至菊粉→形成慢性感染;
第14天切换则效果相反。提示免疫应答极化在7-14天内被锁定。
研究总结
该研究揭示了膳食纤维菊粉促进肠道寄生虫慢性感染的全新机制。研究发现,菊粉喂养的小鼠感染鞭虫后无法清除寄生虫,形成慢性感染,伴随先天抗微生物防御失调、黏膜炎症加重及色氨酸代谢改变。关键突破在于:阻断IL-27或IL-18可恢复感染抵抗力;而通过粪菌移植及抗生素耗竭实验证实,菊粉诱导的易感性不依赖于肠道菌群改变,而是通过直接、时间依赖性地调控黏膜先天免疫实现。该研究颠覆了“膳食纤维主要通过菌群发挥免疫调节作用”的传统认知,为理解饮食-宿主-病原体相互作用提供了全新视角。
引用文献:
Dietary fibre promotes chronic gut parasite infection via direct and time-dependent modulation of innate immunity 2026-01-26 , doi: 10.1186/s40168-025-02333-1
以上内容来源于赛普学术,侵删




京公网安备 11011302003368号