近日,国际学术刊物《科学》(Science)在线发表了园艺学院张小兰教授团队在黄瓜生殖发育领域取得的新成果:《ARF3介导的生长素信号对黄瓜性别决定至关重要》(ARF3-mediated auxin signaling is essential for sex determination in cucumber)。

《Science》ARF3介导的生长素信号对黄瓜性别决定至关重要
该研究揭开了生长素促进雌花产生的神秘机制,鉴定到关键调控因子CsARF3(Auxin Response Factor 3),并阐释了生长素和乙烯在性别决定上的互惠关系,为植物性别决定的调控网络提供了全新的认识。百迈客生物为该研究提供了转录组测序及分析服务!
研究背景
古人识草木,多辨“花叶果”之形,却少知其“性别”之异。
被子植物的性别决定,不仅是进化成功的重要标志,更是解锁农业增产、推动杂交制种的关键密码。植物性别并非仅由染色体决定,还受基因调控、激素水平、环境信号(温度、光照、养分)的调控,其复杂性远超动物。
葫芦科作物性型表现丰富,已逐渐成为研究性别决定的典型模式植物。葫芦科作物的花在早期发育阶段是两性的,随着心皮原基或雄蕊原基的发育停滞产生单性花。“生长素促进雌花产生”这一现象自上世纪50年代被植物学家观察到以来,一直是植物生理学领域的“未解之谜”,且生长素与乙烯是如何协同调控植物单性花发育的遗传机制仍模糊不清。
研究内容及结果
CsARF3是黄瓜雌花形成所必需的
该研究首先发现,外源施加生长素(IAA)可提高黄瓜雌雄花比例。在16个黄瓜ARF家族成员中,CsARF3在雌性系WI1983G的雌花芽中表达显著高于其近等基因系WI1983GM(ACS1G突变,以雄花为主)的雄花芽,且在性别决定期(第6期之前)的表达更高(图1A-G)。利用CRISPR/Cas9技术构建的Csarf3移码突变体(Csarf3-1和Csarf3-2)仅产生雄花,而野生型(WT)为雌雄同株(图1H, I)。突变体部分雄花在心皮残留部位出现花柱样组织,其比例与野生型的雌花比例相似,暗示Csarf3突变导致雌花向雄花转化(图1J, K)。相反,CsARF3过表达株系(CsARF3-OE)的雌花比例和复合雌性(每节多雌花)比例均显著增加(图1L, M)。外源IAA处理无法恢复Csarf3突变体的雌花产生,表明CsARF3介导的生长素信号是黄瓜雌花形成不可或缺的环节。

图1 CsARF3 促进黄瓜中的雌性化
CsARF3直接调控CsSTM和CsWIP1的表达
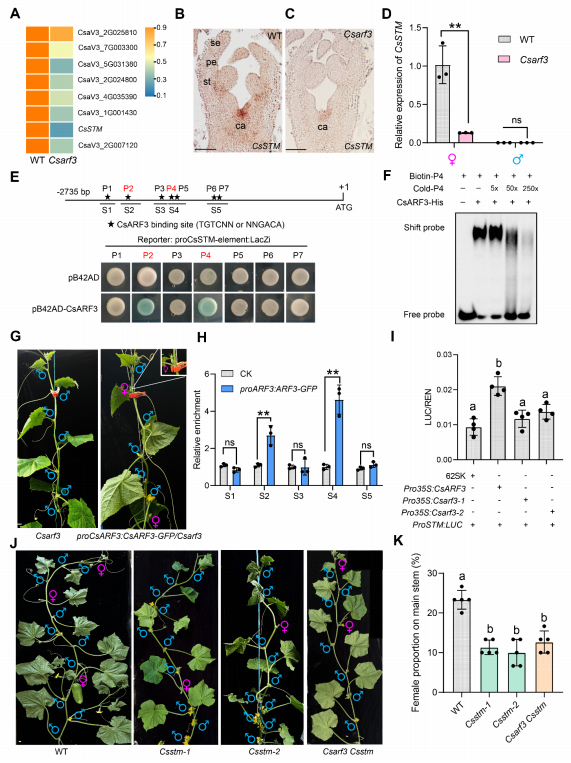
KNOX家族转录因子参与茎端分生组织(SAM)形成和心皮发育。研究发现,Csarf3突变体异常心皮中多数KNOX I类成员表达下调,其中CsSTM(SHOOT MERISTEMLESS同源基因)下降最为显著(图2A)。CsSTM在雌花芽中表达高于雄花芽,在Csarf3突变体茎尖中表达降低,而在CsARF3-OE株系中上调(图2B-D)。酵母单杂交、凝胶迁移实验(EMSA)和染色质免疫沉淀(ChIP-qPCR)证实,CsARF3可直接结合CsSTM启动子中的生长素响应元件(AuxREs),并激活其转录(图2E-H, I)。CsSTM在性别决定前特异性富集于雌花的心皮原基。敲除CsSTM导致雌花比例下降和首朵雌花出现延迟,而Csarf3 Csstm双突变体的表型与Csstm单突变体相似,表明CsSTM位于CsARF3下游共同促进雌花形成(图2J, K)。

图2 CsARF3 通过直接刺激黄瓜中的CsSTM表达来促进雌性化
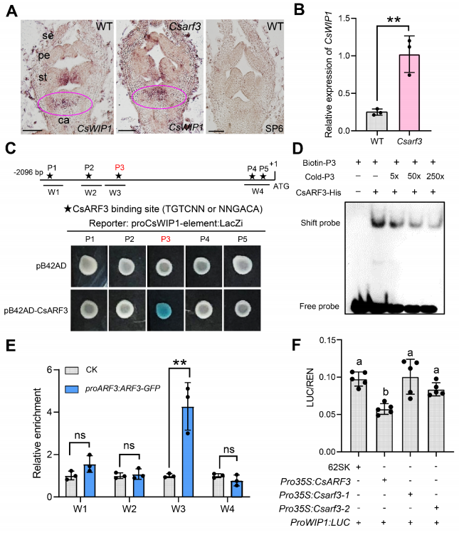
另一方面,雌性抑制基因CsWIP1在Csarf3突变体中表达上调约3倍,在CsARF3-OE中下调(图3A, B)。CsARF3可直接结合CsWIP1启动子上的AuxRE元件并抑制其转录(图3C-F)。遗传分析显示,Csarf3 Cswip1双突变体恢复了雌雄同株表型,产生雌花和两性花,类似于Cswip1单突变体(仅雌花),证明CsARF3作用于CsWIP1上游抑制其功能以促进雌性发育(图4A-D)。

图3 CsARF3负向调控CsWIP1在心皮发育中的表达
CsARF3与乙烯生物合成基因的遗传关系
乙烯生物合成基因ACS1G(F基因)是黄瓜雌性表型的关键因子。研究发现,外源乙烯利(ethephon)处理不能诱导Csarf3突变体产生雌花,而生长素处理却能恢复乙烯生物合成突变体Csacs11和Csaco2(仅雄花)的雌花形成。将Csarf3突变引入携带ACS1G的雌性系中,发现CsARF3的缺失阻断了ACS1G诱导的雌花发育(图4E-H),表明乙烯需要通过生长素通路促进心皮发育。此外,黄瓜中ACS7同源基因CsACS2在Csarf3和Csstm突变体中表达显著下调,在CsARF3-OE中上调(图4I-K),说明生长素信号能促进乙烯生物合成,两者在性别决定中形成互馈循环。

图4 黄瓜中已知性别决定基因与CsARF3的遗传关系
研究总结
该研究不仅破解了“生长素促进黄瓜雌花产生”之谜,极大丰富了被子植物单性花发育调控网络,而且为理解激素信号如何调控植物器官发育提供了全新的视角,为农业生产中的作物性别调控提供了精准的分子靶点。
以上内容来源于中国农业大学,侵删



京公网安备 11011302003368号