2025年3月,中国科学院深海科学与工程研究所张海滨研究员团队等在深渊钩虾环境适应与种群遗传方面取得新进展,其研究成果在主刊Cell上在线发表。题为“The amphipod genome reveals population dynamics and adaptations to hadal environment”。该研究对马里亚纳海沟、雅浦海沟、菲律宾海盆等科考航次获得的深渊钩虾(Hirondellea gigas)样本进行研究,通过染色体水平基因组和群体遗传学分析,并综合转录组、宏基因组、代谢组等多组学数据,揭示了这种分布水深超过万米的端足类适应深渊环境的分子机制,及其群体分化与种群动态历史。其中百迈客生物为该研究提供了基因组、转录组等测序服务。

染色体水平超大基因组:
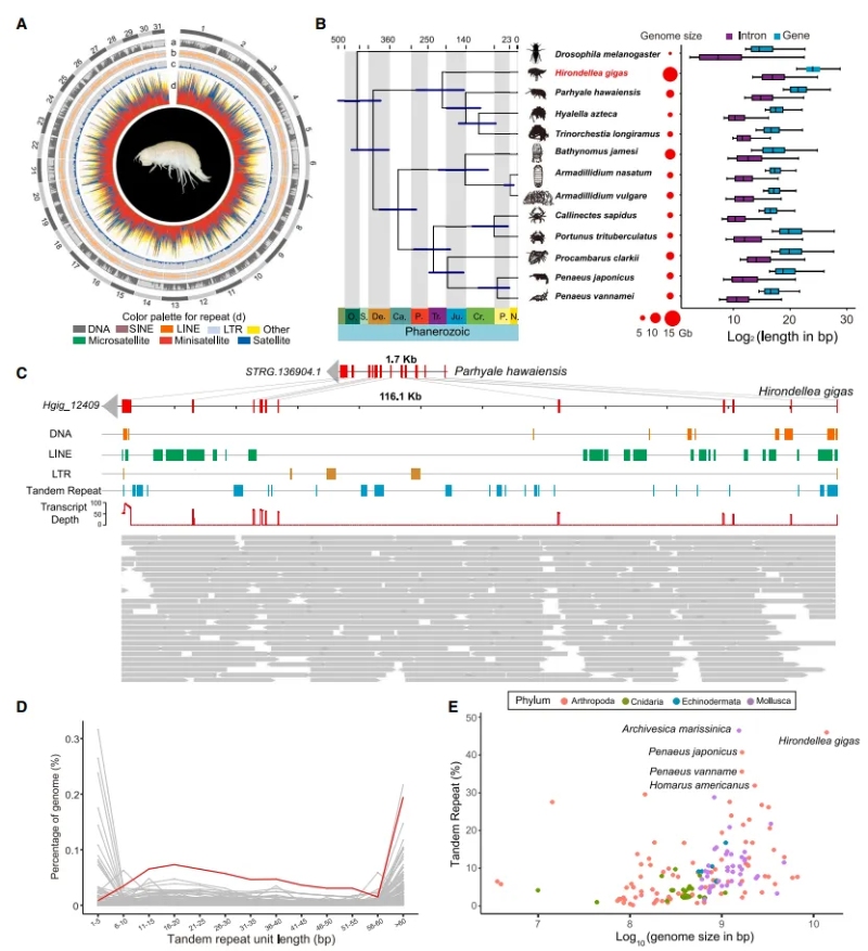
研究团队利用PacBio HiFi长读长测序和Hi-C三维基因组技术,成功组装了H. gigas的染色体水平的高质量基因组(大小13.92 Gb)。基因组分析揭示了其两大主要特征:内含子延长和重复序列扩张。与近缘物种相比,H. gigas的内含子长度显著增加,主要是由于重复序列的插入,尤其是串联重复和长散在重复序列(LINEs)转座子。H. gigas基因组中71.98%为重复序列,主要为串联重复,占到基因组的46.03%,显著高于其他无脊椎动物。特别是,与其他无脊椎动物基因组相比,H. gigas基因组中长单元串联重复序列(小卫星,10-100 bp)的比例更高,其比例与无脊椎动物基因组大小正相关。这些重复的产生可能与深渊极端环境的适应有关。

地理隔离塑造了不同钩虾群体的遗传分化:
研究团队对马里亚纳海沟的510只(11个群体)、雅浦海沟94只(1个群体)及西菲律宾海盆深渊区的18只(1个群体)H. gigas个体进行了高覆盖的全基因组重测序和群体遗传学分析。结果显示来自马里亚纳海沟11个不同深度(~7000-11000米)群体不存在遗传分化,表明生活在马里亚纳海沟内的钩虾是一个完全混合的群体,高静水压不会限制其在海沟内的垂直迁移。而西菲律宾海盆的钩虾群体与马里亚纳海沟的群体则表现出明显的遗传分化。这两个海沟间相隔~1500公里,表明地理隔离阻碍了群体间的基因交流。

冰期-间冰期气候变化可能影响深渊种群动态历史:
研究结果显示H. gigas的有效种群在约100万年前经历了一次急剧下降,这与更新世深海温度的大幅波动高度吻合。经过遗传瓶颈后,钩虾群体又经历了种群扩张。这一结果说明,更新世时期大的冰期-间冰期气候变化可能不仅造成了陆地动物的大规模灭绝,而且也深刻影响了深海甚至深渊动物。

宿主-微生物协同合作适应深渊极端环境:
研究团队通过宏基因组和代谢组学整合分析揭示了H.gigas与共生菌的协同合作可能是钩虾适应深渊极高静水压和食物匮乏环境的关键。
氧化三甲胺(TMAO)是一种渗透调节物质,在渗透压调节以及在高静水压条件下维持细胞完整性方面发挥着重要作用。检测发现,随着深度增加,钩虾肠道内容物中TMAO浓度显著升高,体组织中也呈现类似趋势。钩虾自身编码fmo3基因,可将三甲胺(TMA)转化为TMAO。而其优势共生菌Psychomonas的基因组中携带cutC和cutD基因簇,可将胆碱分解为TMA;同时拥有torYZ操纵子,可以将TMAO还原为TMA,从而调控宿主体内的TMAO浓度,形成动态平衡。
极低的生产力和有限的食物被认为是制约深海生物代谢的关键因素之一。有研究推测H. gigas可能具备消化木质碎屑的能力。该研究在H.gigas基因组中发现了4种内切葡聚糖酶基因,可以将纤维素初步分解为纤维二糖;在共生菌Psychomonas中发现了纤维二糖酶、celB基因和磷酸纤维二糖酶,负责将纤维二糖进一步转化为D-葡萄糖,从而形成完整的纤维素代谢通路。这一机制可能最终促使H.gigas能够高效利用深渊食物资源,从而使其在食物匮乏的深渊海沟中成为一大优势类群。
总 结
目前,理解动物如何适应深渊仍然是一个科学难题。H. gigas的基因组是全球已发表的“最深”的动物基因组,其群体研究产出的数据量是迄今为止全球最大规模的单一海洋物种重测序,为研究深渊生态系统提供了宝贵的数据资源。该研究结果也为深入理解生命如何适应深渊环境提供了新的见解。



京公网安备 11011302003368号