英文题目:CCR2+ monocytes promote memory CD8+ T-cell differentiation via membrane-bound TGF-β
研究单位:西安交通大学基础医学院院长张保军教授团队
期刊名:cellular & molecular immunology
影响因子:21.8
样本类型:8-12周龄小鼠
文章采用技术:空间转录组测序、单细胞RNA测序(scRNA-seq)
引言
在对抗感染和肿瘤的免疫战场上,记忆 CD8+ T 细胞是守护机体的「长效卫士」, 它们能快速识别再次入侵的病原体或癌细胞,发动强力攻击。长久以来,树突状细胞(DC)被认为是主导记忆 T 细胞分化的核心「指挥官」。研究人员通过整合单细胞RNA测序(scRNA-seq)和空间转录(BMKMANU S1000)技术,揭示了单核细胞才是调控记忆 CD8+ T 细胞分化的关键「操盘手」,其奥秘藏在「细胞接触」与「分子信号」的双重机制中。其中BMKMANU S1000空间转录组学平台大放异彩,成为揭CCR2+单核细胞促进记忆CD8+ T细胞分化的关键工具。
研究背景
CD8+ T细胞在适应性免疫中扮演着关键角色,能够保护机体免受病原体感染和消除恶性细胞。当CD8+ T细胞识别到抗原后,会迅速增殖并分化为效应CD8+ T细胞和记忆CD8+ T细胞。效应CD8+ T细胞负责即时清除感染,而记忆CD8+ T细胞则提供长期保护,能够在再次遇到相同抗原时迅速启动免疫反应。然而,单核细胞(monocytes)作为重要的髓系免疫细胞,虽在炎症迁移中作用明确,但其是否直接参与T细胞分化尚无定论。
研究策略
动物模型与样本制备
实验动物:优先选择8-12周龄的CD45.1+/CD45.2+及OT-I转基因小鼠
样本制备:脾脏单细胞悬液通过机械分离和红细胞裂解(ACK缓冲液)制备
技术手段
- 流式细胞术分析
细胞分选:从感染LM-WT的小鼠脾脏中分选出cDCs、moDCs和单核细胞等抗原呈递细胞(APCs)
细胞刺激与培养:将分选出的APCs与OVA肽段体外共孵育后,过继转移到已接受初始OT-I+ CD8+ T细胞的WT受体小鼠体内,或与体外刺激的初始CD8+ T细胞共培养
表型检测:通过流式细胞术检测CD8+ T细胞的分化表型,包括记忆相关标记物(如cKit、Sca1、Bcl6、TCF1和Eomes)的表达
- 空间分辨转录组学
样本处理:对感染第0天和第5天的小鼠脾脏组织进行切片,并进行H&E染色以确定组织形态学特征
空间转录组学分析:利用BMKMANU S1000空间转录组学技术对脾脏切片进行分析,揭示不同免疫细胞亚群在脾脏中的空间分布
数据整合:将scRNA-seq数据与空间转录组学数据进行整合,通过Seurat等工具的FindTransferAnchors和TransferData函数,将scRNA-seq中识别的细胞类型映射到空间转录组学数据中,实现细胞类型的空间定位
- 免疫荧光染色
样本处理:对感染第0天和第5天的小鼠脾脏组织进行切片,并进行免疫荧光染色
抗体选择:使用特异性抗体标记CD8+ T细胞、单核细胞(CCR2+)、树突状细胞(CD11c+)等关键细胞类型
结果分析:通过显微镜观察并拍摄染色切片,分析不同细胞类型在脾脏中的共定位关系
- 生物信息学分析
差异基因分析:利用Wilcoxon秩和检验等统计方法,识别不同细胞亚群间的差异表达基因
通路富集分析:通过ClusterProfiler等工具对差异表达基因进行通路富集分析,揭示潜在的生物学过程
伪时间分析:利用Monocle3等工具构建细胞分化轨迹的伪时间轴,分析CD8+ T细胞亚群在分化过程中的基因表达变化
研究结果
研究结果一:通过空间分辨转录组学绘制急性感染后脾组织的图谱
为了研究免疫反应过程中不同免疫细胞的空间分布和CD8+ T细胞分化的调节机制,研究人员通过整合单细胞RNA测序(scRNA-seq)和BMKMANU S1000空间转录组(ST)技术,分析了急性感染模型中脾脏免疫细胞的空间分布与CD8⁺ T细胞分化机制。实验采用OT-I转基因小鼠模型,通过李斯特菌(LM-OVA)感染诱导免疫反应,关键发现包括:1)脾脏形成7个功能集群(B细胞、T细胞、单核/巨噬细胞等);2)感染后T/B细胞区扩大,APCs(B细胞、DC、巨噬细胞)在T细胞区外围聚集;3)空间重组与T细胞分化(MP/TE亚群)显著相关。多组学整合揭示了免疫微环境的动态调控机制,为理解感染中细胞互作提供了多组学视角。

研究结果二:急性感染期间效应和memoryCD8 T细胞分化轨迹不同
为了探索CD8+ T细胞分化的空间决定因素,特别是与近端细胞的相互作用,对于急性感染模型研究人员进行了亚群分析、分化路径分析和功能验证,结果表明在急性感染中,IFN反应型CD8+ T细胞和CD8+MP 细胞之间分化轨迹的不同意味着,效应和记忆CD8+ T细胞的命运决定于免疫反应的初始阶段,而IFN应答和MP CD8+ T细胞分别是效应和记忆CD8+ T细胞分化途径的初始阶段。

研究结果三:跨组织区域细胞亚群的鉴定和空间图谱
为了研究脾脏免疫细胞在感染前后的动态变化,研究人员通过整合单细胞RNA测序(scRNA-seq)和BMKMANU S1000空间转录组(ST)技术,进一步鉴定了供体和受体脾脏中的免疫细胞群。结果显示:①细胞组成:从1.6万细胞中鉴定出19类,包括CD8⁺ T细胞亚群(如记忆前体和IFN反应性细胞)及髓系细胞。②动态变化:感染后第5天,T细胞区从以初始CD8+ T细胞为主转为记忆前体和效应细胞主导,且单核细胞取代DC成为主要浸润的髓系细胞。③功能提示:不同的APC和CD8+ T细胞之间的相互作用在免疫反应和CD8+ T细胞的分化中起着重要作用。

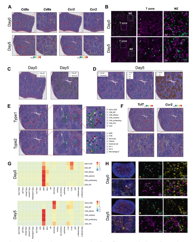
研究结果四:单核细胞和CD8+ MP细胞的抗原依赖性共定位
为了探索不同细胞类型之间潜在的细胞相互作用,研究人员通过评估特异性免疫细胞标记物的表达、免疫荧光染色及空间转录组分析,检查了第0天和第5天脾脏中CD8+ T细胞和单核细胞的空间分布。结果显示单核细胞和CD8+ MP细胞以抗原刺激依赖性的方式在空间上共定位,表明单核细胞可能对CD8+ MP细胞的分化有关键影响。
研究总结
CD8+T 细胞是适应性免疫的重要执行者;特别是记忆CD8+ T细胞对强效和长期保护至关重要。CD8+ T细胞分化在转录水平上的调控机制已被广泛研究。然而,人们对感染过程中效应和记忆CD8+ T细胞分化的空间要求仍然知之甚少。研究人员通过整合BMKMANU S1000空间转录组(ST)技术和scRNA-seq技术,发现了记忆CD8+ T细胞分化的新机制,该机制涉及单核细胞和CD8+ MP细胞之间的解剖学邻近性和TGF-β信号传导。该研究结果阐述了记忆CD8+ T细胞命运决定的新机制,并强调单核细胞作为关键的APC群体,通过细胞间接触依赖的方式在感染过程中促进记忆CD8+ T细胞的分化。



京公网安备 11011302003368号